Levels
Overview
Users can control how many levels of an organization are shown on one page in Viewer, Workbench, and View Manager using Levels.
Users can show at least 2, and up to 5, Levels at once.
Users can also activate the Chain of Command option to display the direct reporting hierarchy above the top box of the current subchart.
Accessing the Levels Menu
Click on the Levels dropdown menu.

Changing levels
Click on the Levels dropdown menu while in Viewer, Workbench, and View Manager mode.
Click on the amount of Levels (2-5) you would like to display.
Note
By default, 2 levels of the organization are displayed upon launch. Administrators can modify these settings in the Chart Settings: Presentation panel.
The selected number of Levels are displayed.
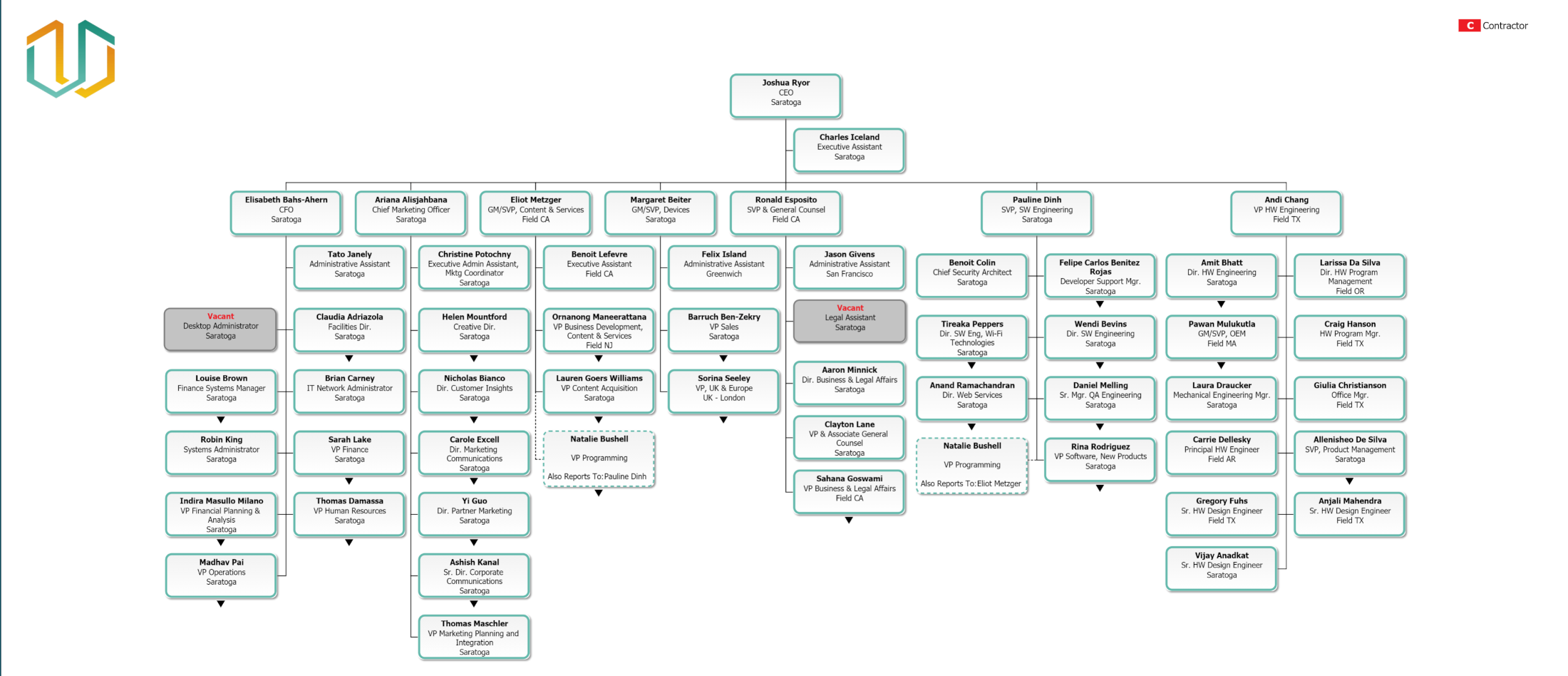
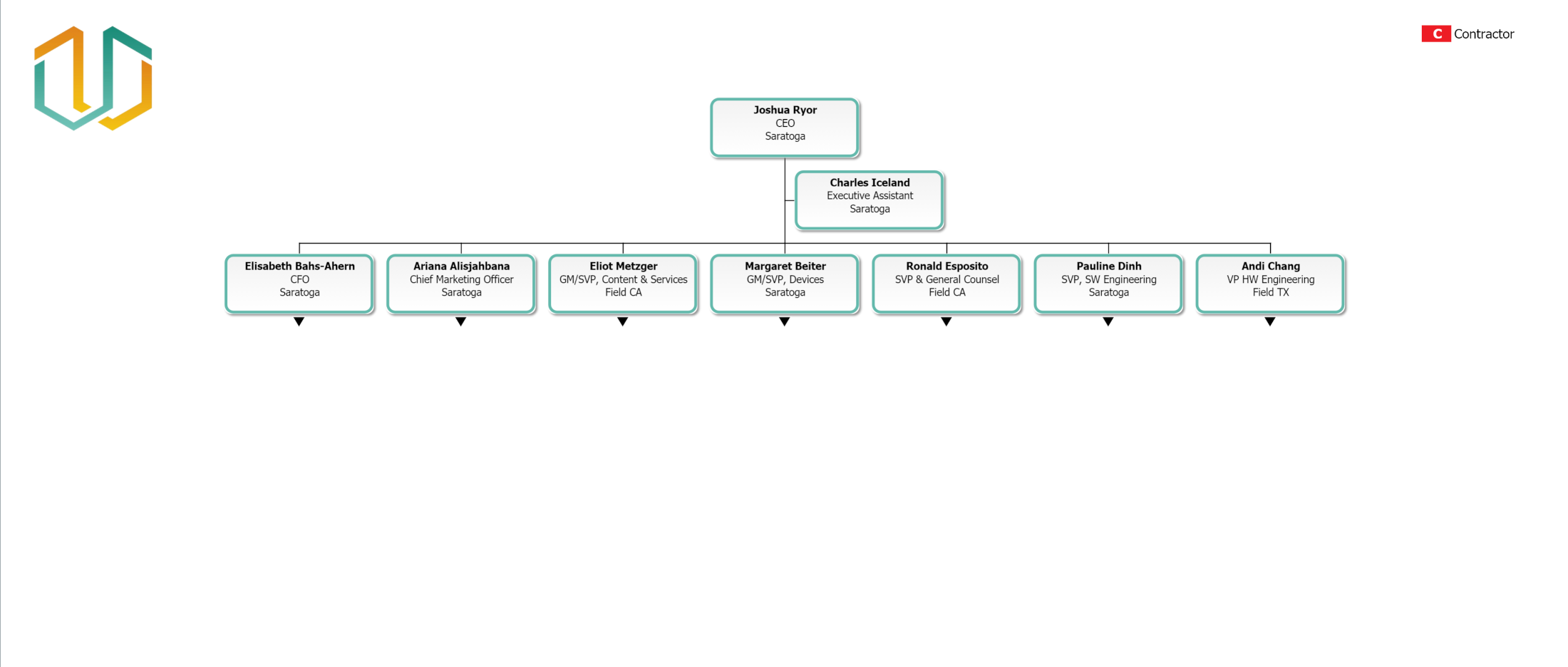
Two Levels Displayed

Three Levels Displayed

Chain of Command
Chain of Command allows users to conveniently view the direct reporting line of the company from any subchart. When enabled, users can choose to display between 1, 2, 3, or all levels of direct superior reports above the top box of the current subchart.
Enabling Chain of Command
Navigate to a subchart that is at least two levels below the top box of the Master Chart while in Viewer, Workbench, and View Manager mode.
Click on the Levels dropdown menu.
Toggle Chain of Command ON. The level options are displayed.

Select the number of Levels above the current subchart to display.
Chain of Command Disabled

Chain of Command Enabled

Chain of Command enabled with three levels